前端性能监控之Performance介绍
技术、总结 Oct 16, 2016
根据MDN介绍,Web Performance API允许网页访问某些函数来测量网页和Web应用程序的性能,包括Navigation Timing API和高分辨率时间数据。因此我们可以通过使用Performance API来监测网页的加载性能,以便分析之用。
因为,很多数据必须在页面完全加载之后才能得到,所以最好是在页面加载完成(onload)之后再调用该API方法。
属性
timing(PerformanceTiming)
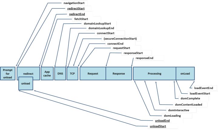
从输入url到页面完全加载的全过程的时间统计,会返回一个PerformanceTiming对象,单位为毫秒。

按触发顺序排列所有属性:
navigationStart:在同一个浏览器上下文中,前一个网页(与当前页面不一定同域)unload 的时间戳,如果无前一个网页 unload ,则与 fetchStart 值相等。
unloadEventStart:前一个网页(与当前页面同域)unload 的时间戳,如果无前一个网页 unload 或者前一个网页与当前页面不同域,则值为 0。
unloadEventEnd:和 unloadEventStart 相对应,返回前一个网页 unload 事件绑定的回调函数执行完毕的时间戳。
redirectStart:第一个 HTTP 重定向发生时的时间。有跳转且是同域名内的重定向才算,否则值为 0。
redirectEnd:最后一个 HTTP 重定向完成时的时间。有跳转且是同域名内的重定向才算,否则值为 0。
fetchStart:浏览器准备好使用 HTTP 请求抓取文档的时间,这发生在检查本地缓存之前。
domainLookupStart:DNS 域名查询开始的时间,如果使用了本地缓存(即无 DNS 查询)或持久连接,则与 fetchStart 值相等。
domainLookupEnd:DNS 域名查询完成的时间,如果使用了本地缓存(即无 DNS 查询)或持久连接,则与 fetchStart 值相等。
connectStart:HTTP(TCP) 开始建立连接的时间,如果是持久连接,则与 fetchStart 值相等,如果在传输层发生了错误且重新建立连接,则这里显示的是新建立的连接开始的时间。
connectEnd:HTTP(TCP) 完成建立连接的时间(完成握手),如果是持久连接,则与 fetchStart 值相等,如果在传输层发生了错误且重新建立连接,则这里显示的是新建立的连接完成的时间。
注意!这里握手结束,包括安全连接建立完成、socks授权通过!
secureConnectionStart:HTTPS 连接开始的时间,如果不是安全连接,则值为 0。
requestStart:HTTP 请求读取真实文档开始的时间(完成建立连接),包括从本地读取缓存,连接错误重连时,这里显示的也是新建立连接的时间。
responseStart:HTTP 开始接收响应的时间(获取到第一个字节),包括从本地读取缓存。
responseEnd:HTTP 响应全部接收完成的时间(获取到最后一个字节),包括从本地读取缓存。
domLoading:开始解析渲染 DOM 树的时间,此时 Document.readyState 变为 loading,并将抛出 readystatechange 相关事件。
domInteractive:完成解析 DOM 树的时间,Document.readyState 变为 interactive,并将抛出 readystatechange 相关事件。
注意!只是DOM树解析完成,这时候并没有开始加载网页内的资源!
domContentLoadedEventStart:DOM 解析完成后,网页内资源加载开始的时间,文档发生 DOMContentLoaded事件的时间。
domContentLoadedEventEnd:DOM 解析完成后,网页内资源加载完成的时间(如 JS 脚本加载执行完毕),文档的DOMContentLoaded 事件的结束时间。
domComplete:DOM 树解析完成,且资源也准备就绪的时间,Document.readyState 变为 complete,并将抛出 readystatechange 相关事件。
loadEventStart:load 事件发送给文档,也即 load 回调函数开始执行的时间,如果没有绑定 load 事件,值为 0。
loadEventEnd:load 事件的回调函数执行完毕的时间,如果没有绑定 load 事件,值为 0。
常用计算方法:
DNS查询耗时 :domainLookupEnd - domainLookupStart
TCP链接耗时 :connectEnd - connectStart
request请求耗时 :responseEnd - responseStart
解析dom树耗时 : domComplete - domInteractive
白屏时间 :responseStart - navigationStart
domready时间(用户可操作时间节点) :domContentLoadedEventEnd - navigationStart
onload时间(总下载时间) :loadEventEnd - navigationStart
navigation
navigation属性用来告诉开发者,当前页面是通过什么方式导航过来的,包含两个属性type和redirectCount。
type标志页面导航类型:
| type常数 | 枚举值 | 说明 |
|---|---|---|
| TYPE_NAVIGATE | 0 | 普通进入,包括:点击链接、在地址栏中输入 URL、表单提交、或者通过除下表中 TYPE_RELOAD 和 TYPE_BACK_FORWARD 的方式初始化脚本。 |
| TYPE_RELOAD | 1 | 通过刷新进入,包括:浏览器的刷新按钮、快捷键刷新、location.reload()等方法。 |
| TYPE_BACK_FORWARD | 2 | 通过操作历史记录进入,包括:浏览器的前进后退按钮、快捷键操作、history.forward()、history.back()、history.go(num)。 |
| TYPE_UNDEFINED | 255 | 其他非以上类型的方式进入。 |
redirectCount表示到达最终页面前,重定向的次数,该属性有同源策略限制,只能检测同源的重定向。
memory
描述内存的多少,是Chrome浏览器中添加的一个非标准属性。
属性值包括:
jsHeapSizeLimit:内存大小限制。
totalJSHeapSize:可使用的内存。
usedJSHeapSize:JS对象(包括V8引擎内部对象)占用的内存,不能大于totalJSHeapSize,如果大于,有可能出现了内存泄漏。
方法
getEntries()
获取所有资源请求的时间数据,这个函数返回一个按startTime排序的对象数组,数组成员除了会自动根据所请求资源的变化而改变以外,还可以用mark(),measure()方法自定义添加,该对象的属性中除了包含资源加载时间还有以下五个属性。
name:资源名称,是资源的绝对路径或调用mark方法自定义的名称。
startTime:开始时间。
duration:加载时间
entryType:资源类型,entryType类型不同数组中的对象结构也不同。
| 值 | 该类型对象 | 说明 |
|---|---|---|
| mark | PerformanceMark | 通过mark()方法添加到数组中的对象 |
| measure | PerformanceMeasure | 通过measure()方法添加到数组中的对象 |
| paint | PerformancePaintTiming | 值为first-paint’首次绘制、’first-contentful-paint’首次内容绘制 |
| resource | PerformanceResourceTiming | 所有资源加载时间,用处最多 |
| navigation | PerformanceNavigationTiming | 现除chrome和Opera外均不支持,导航相关信息 |
| frame | PerformanceFrameTiming | 现浏览器均未支持 |
initiatorType:谁发起的请求。
| 发起对象 | 值 | 说明 |
|---|---|---|
| a Element | link / script / img / iframe 等 | 通过标签形式加载的资源,值是该节点名的小写形式 |
| a CSS resourc | css | 通过css样式加载的资源,比如background的url方式加载资源 |
| a XMLHttpRequest object | xmlHttpRequest / fetch | 通过xhr加载的资源 |
| a PerformanceNavigationTiming object | navigator | 当对象是PerformanceNavigationTiming时返回 |
注意!
1、目前通过
2、如果一个图片在页面内使用img方式引入,又作为背景图片引入,那么initiatorType返回“img”。
3、performance.getEntries(params)这种形式仍出于草案阶段,目前仍有很多浏览器未支持。
4、使用该方法统计资源信息的时候首先可以合理利用clearResourceTimings清除已统计过的对象避免重复统计,其次要过滤掉因上报统计数据而产生的对象。
getEntriesByName(name,type[optional]),getEntriesByType(type)
name:想要筛选出的资源名。
type:entryType的值中的一个。
返回值仍是一个数组,这个数组相当于getEntries()方法经过所填参数筛选后的一个子集。
clearResourceTimings()
该方法无参数和返回值,可以清除目前所有entryType为“resource”的数据,用于写单页应用的统计脚本非常有用。
mark(name),measure(name, startMark, endMark),clearMarks(),clearMeasures()
用于做标记和清除标记,供用户自定义统计一些数据,比如某函数运行耗时等。
name:自定义的名称,不要和getEntries()返回的数组中其他name重复。
startMark:作为开始时间的标记名称或PerformanceTiming的一个属性。
endMark:作为结束时间的标记名称或PerformanceTiming的一个属性。
创建标记:mark(name)
记录两个标记的时间间隔:measure(name, startMark, endMark)
清除指定标记:window.performance.clearMarks(name)
清除所有标记:window.performance.clearMarks()
清除指定记录间隔数据:window.performance.clearMeasures(name)
清除所有记录间隔数据:window.performance.clearMeasures()
now()
performance.now()是当前时间与performance.timing.navigationStart的时间差,以微秒(百万分之一秒)为单位的时间,与 Date.now()-performance.timing.navigationStart的区别是不受系统程序执行阻塞的影响,因此更加精准。